中文
|
ENGLISH
首页
学院概况
学院简介
机构设置
党政领导
历史沿革
规章制度
党建思政
组织机构
党校培训
发展公示
党日活动
关工委工作
师资队伍
师资概况
专任教师
研究生导师
实验教师
博士后
人才培养
本科生培养
研究生培养
国际交流
科学研究
科研平台
获奖情况
校企合作
仪器设备
标准化工作
国际实验室
招生就业
本科生招生
研究生招生
继续教育招生
就业信息
团学工作
新闻动态
团学组织
社会实践
校友之家
时光剪影
校友联系
新闻中心
学院新闻
通知公告
学术报告
E海报
规章制度
当前位置:
首页
新闻中心
通知公告
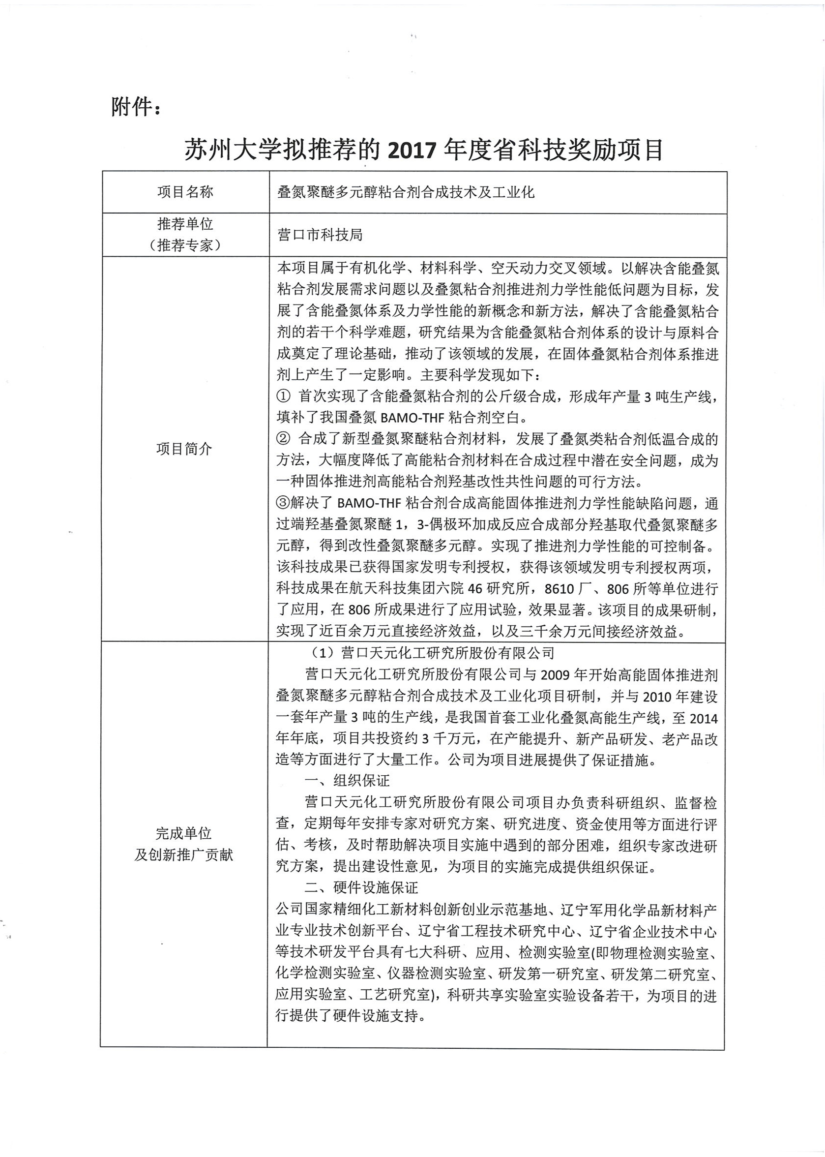
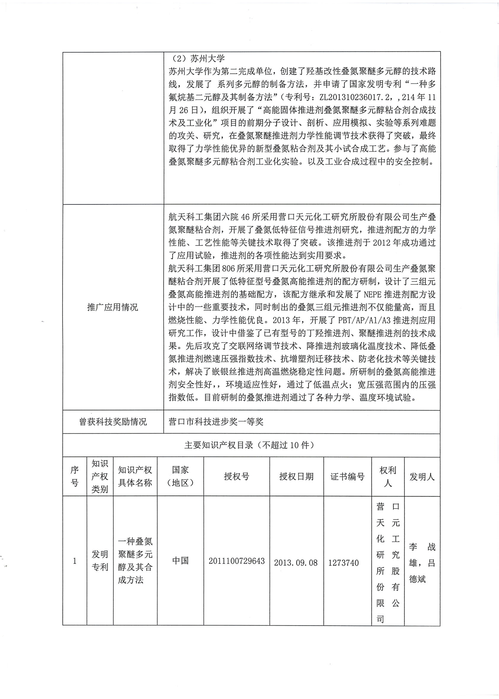
苏州大学推荐2017年度辽宁省科技奖励项目公示
发布日期:2017-04-14
现代丝绸国家工程实验室
苏州大学纺织与服装设计实验教学中心
纺织与服装虚拟仿真实验教学中心
总实验室
紫卿书院
师生网上事务中心